beat365手机版官方网站

您好,欢迎来到科技处 - beat365手机版官方网站网站!
设为首页 | 加入收藏

  • 首页

  • 机构设置

    • 部门介绍

    • 现任领导

  • 通知公告

    • 通知公告

  • 综合新闻

  • 制度管理

  • 项目管理

  • 学术动态

  • 下载专区

    • 政策法规

    • 校内文件

    • 下载中心

通知公告

  • 通知公告
您的位置:首页 »科技处»通知公告»通知公告»详细内容

通知公告

关于做好2025年度湖南省社会科学基金项目申报工作的通知

来源: STB 发布时间:2025-09-29 浏览次数:[1622] 次

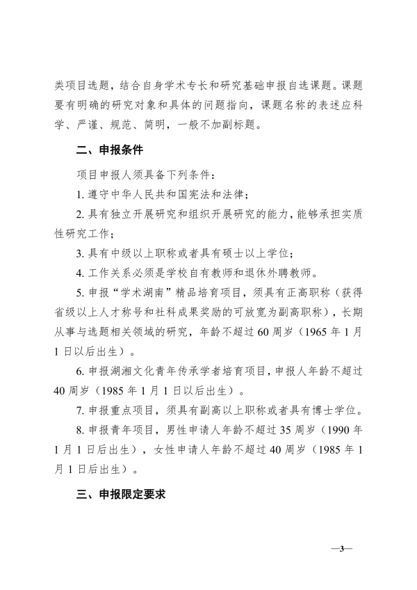
116.湘交院科〔2025〕116号(做好2025年度省社科基金项目申报工作的通知)_01.jpg

116.湘交院科〔2025〕116号(做好2025年度省社科基金项目申报工作的通知)_02.jpg


116.湘交院科〔2025〕116号(做好2025年度省社科基金项目申报工作的通知)_03.jpg

116.湘交院科〔2025〕116号(做好2025年度省社科基金项目申报工作的通知)_04.jpg

116.湘交院科〔2025〕116号(做好2025年度省社科基金项目申报工作的通知)_05(2).jpg

116.湘交院科〔2025〕116号(做好2025年度省社科基金项目申报工作的通知)_06.jpg

116.湘交院科〔2025〕116号(做好2025年度省社科基金项目申报工作的通知)_07.jpg

附件1. 二级学院需完成申报项目指标表.docx

附件2. 湖南省社会科学基金项目2025年度课题指南.pdf

附件3. “学术湖南”精品培育项目申报须知.docx

附件4. 湖南省社会科学基金项目申报书(2025年9月修订版).doc

附件5. 湖南省社会科学基金项目课题论证活页.doc

附件6. “学术湖南”精品培育项目、湖湘文化青年传承学者培育项目意见表.docx

附件7. 2025年度湖南省社会科学基金项目申报信息汇总表.xls



【打印正文】

上一篇:  转发:2025年国家社科基金冷门绝学研究专项申报公告

下一篇:  关于申报2024-2025年度湖南省社科基金项目高校思想政治工作研究专项的通知

衡阳市蒸湘区呆鹰岭镇  beat365手机版官方网站航母楼230办公室  联系电话:0734-8815820  |  版权所有 ©beat365手机版官方网站科技处