湖南省2020年普通高校招生录取时间表

2020-07-01   作者:rainsm   人气:20853

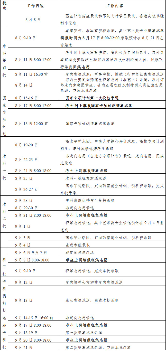
        今年我省高招录取将从8月8日开始,持续到9月21日结束。高考志愿按录取批次分为本科提前批、本科一批、本科二批、本科三批、专科提前批、高职专科批。


未标题-1.jpg

注:本科提前批录取的国家专项计划为公安类等对考生有特殊招生要求的院校专业。