beat365手机版官方网站

  • 首页
  • 部门概况
  • 教师培训
  • 师德师风
  • 下载中心
最新动态

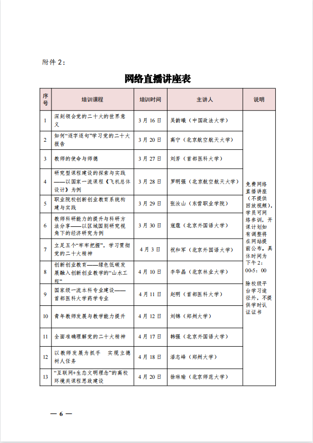
关于组织参加2023年上半年全国高校教师网络培训的通知

作者:   时间:  2023-03-01 点击数:  10520

({S]@7S(Z)W0QP1P33`XBEI.png

UB)GYUV75FB{%NLP8VRPR}I.png

HD@IF{ZMZL9150_S_[3NY2T.png

_EI1([19PZ25Q0A1INK`0IY.png

{@8W1GX8%0ZAU$ZJY_DQZLI.png

V71`TY}V_P9$MWH_]EMTR_3.png

(_1(V$MYH]V2O2YODYRM~8T.png

B{OL3073])_PC(ZVME0({E8.png

3]TDJ4((R1OVULLZM13%ILO.png



上一篇:吴广平教授给人文与艺术学院毕业论文指导教师作讲座

下一篇:关于组织参加2022年下半年全国高校教师网络培训的通知

校内网站链接

  • beat365手机版官方网站
  • 人事处
  • 教务处

教育部相关网站链接

  • 中华人民共和国教育部
  • 中国研究生招生信息网
  • 中国教育考试网

教育厅相关网站链接

  • 湖南省教育厅
  • 湖南省教育考试院

Copyright(c)2022beat365手机版官方网站教师发展中心 All rights reserved

地址: 湖南省衡阳市蒸湘区,邮编: 421001 | 维护单位:教师发展中心