beat365手机版官方网站

  • 网站首页
  • 学院概况
    • 学院简介
    • 现任领导
    • 机构设置
    • 师资队伍
  • 党建工作
    • 支部概况
    • 党员活动
  • 双创教育
    • 双创课程
    • 双创培训
    • 双创讲座
    • 协同育人
  • 双创平台
    • 众创空间
    • 创新实训中心
    • 创业孵化基地
  • 双创实践
    • 创新创业比赛
    • 创新创业训练计划
    • 创业孵化项目
  • 校企合作
  • 双创服务
    • 双创政策
    • 办事指南
    • 下载专区

双创服务

  • 双创政策
  • 办事指南
  • 下载专区
首页 »二级学院»创新创业学院»双创服务»双创政策»

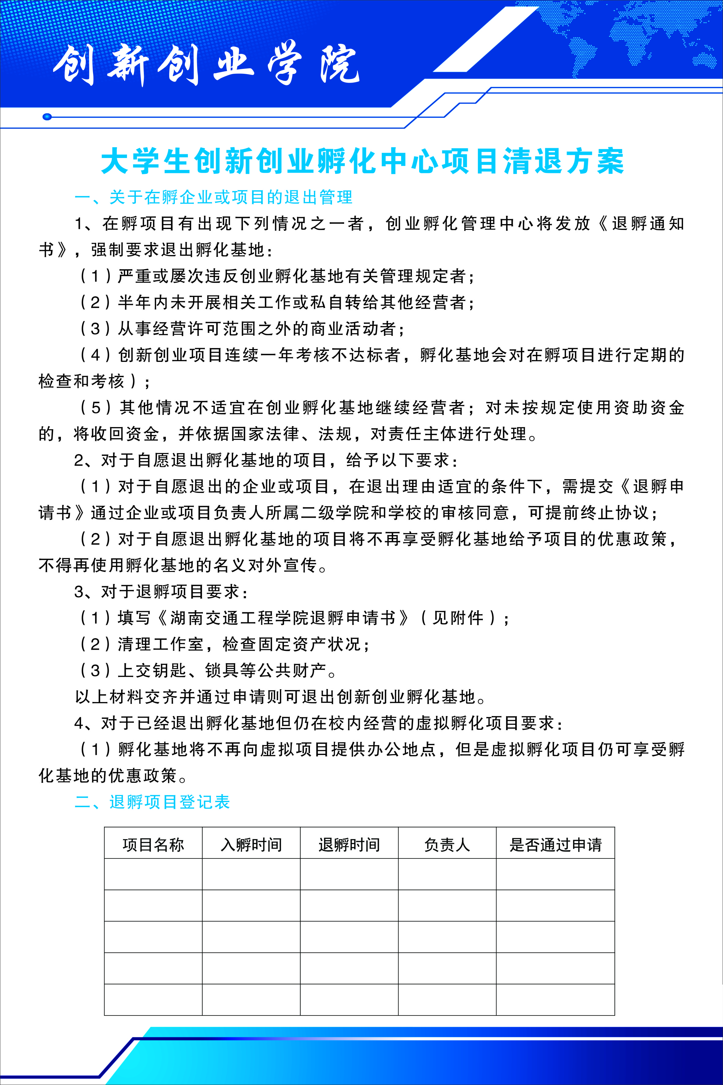
创新创业学院管理方案

时间:2023-03-31  点击:6786次

上一篇 :湖南省人民政府办公厅关于印发《湖南省大力支持大学生创业若干政策措施》的通知

下一篇 :beat365手机版官方网站大学生创新创业训练计划项目管理办法

友情链接: beat365手机版官方网站    教务处    电气与信息工程学院    交通工程学院    机电工程学院    经济管理学院    人文艺术学院    马克思主义学院    医学技术与护理学院   
 
电话:0734-8815001
传真:0734-8815001
校长信箱 :xz@hnjt.edu.cn
地址:湖南省衡阳市蒸湘区解放大道
ICP备案号:湘ICP备15007493号-2
©2022-2023 beat365手机版官方网站创新创业学院 All Rights Reserved.