beat365手机版官方网站

  • 首页
  • 部门概况
  • 教师培训
  • 师德师风
  • 下载中心
教师培训

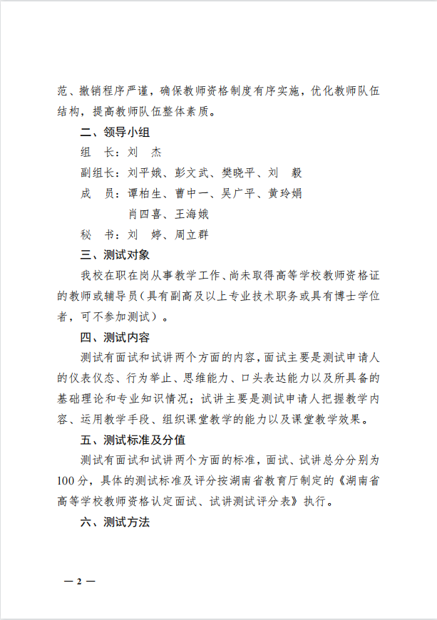
2023年高校教师资格认定人员教育教学基本素质和能力测试工作方案

作者:   时间:  2023-03-25 点击数:  9299

image.png

image.png

image.png

image.png


湘交院人〔2023〕30号(2023年高校教师资格认定人员教育教学基本素质和能力测试工作方案).pdf


上一篇:2023年高校教师资格认定工作方案

下一篇:转发:全国高校教师网络培训中心《关于开展普通本科教育课程思政示范课程相应任课教师培训的通知》

校内网站链接

  • beat365手机版官方网站
  • 人事处
  • 教务处

教育部相关网站链接

  • 中华人民共和国教育部
  • 中国研究生招生信息网
  • 中国教育考试网

教育厅相关网站链接

  • 湖南省教育厅
  • 湖南省教育考试院

Copyright(c)2022beat365手机版官方网站教师发展中心 All rights reserved

地址: 湖南省衡阳市蒸湘区,邮编: 421001 | 维护单位:教师发展中心