通知公告

beat365手机版官方网站是经教育部批准的一所全日制普通本科高校,创办于1991年

您所在的位置: 首页»首页栏目»通知公告»正文

通知公告

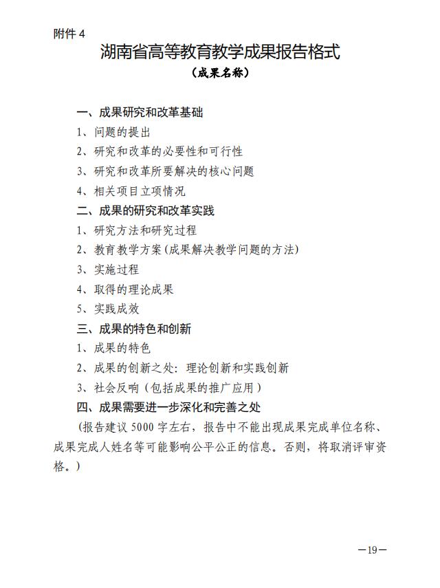
湖南省教育厅《关于开展第十二届湖南省高等教育教学成果奖励工作的通知》

 

上一篇:                         beat365手机版官方网站2019年人才招聘公告            
下一篇:                         关于做好2019届专科毕业生领取《毕业证》工作的通知



上一篇 :beat365手机版官方网站2019年度专升本学生名单公示

下一篇 :关于2019年全日制专升本报名资格审查结果的公示

作者:创始人
日期:2019-01-23 
人气:43763
分享:

Copyright beat·365(中国) - 官方网站  版权所有  All rights reserved  湘ICP备15007493号-2  湘公网安备43040802000188号