beat365手机版官方网站
首页
概况
部门职责
领导分工
机构设置及岗位职责
工作人员守则
服务工作八项承诺
规章制度
教学管理制度汇编
学籍管理
教学运行
常规管理
教务管理系统
教研教改
专业建设
课程建设
教学改革
教学竞赛
教改典型分享项目
考试管理
实践教学
实验教学
实习实训
毕业论文
课程门户
机构导航
实验教学
实习实训
毕业论文
当前位置:
首页
»
机构导航
»
行政部门
»
教务处
»
实践教学
»
实验教学
»
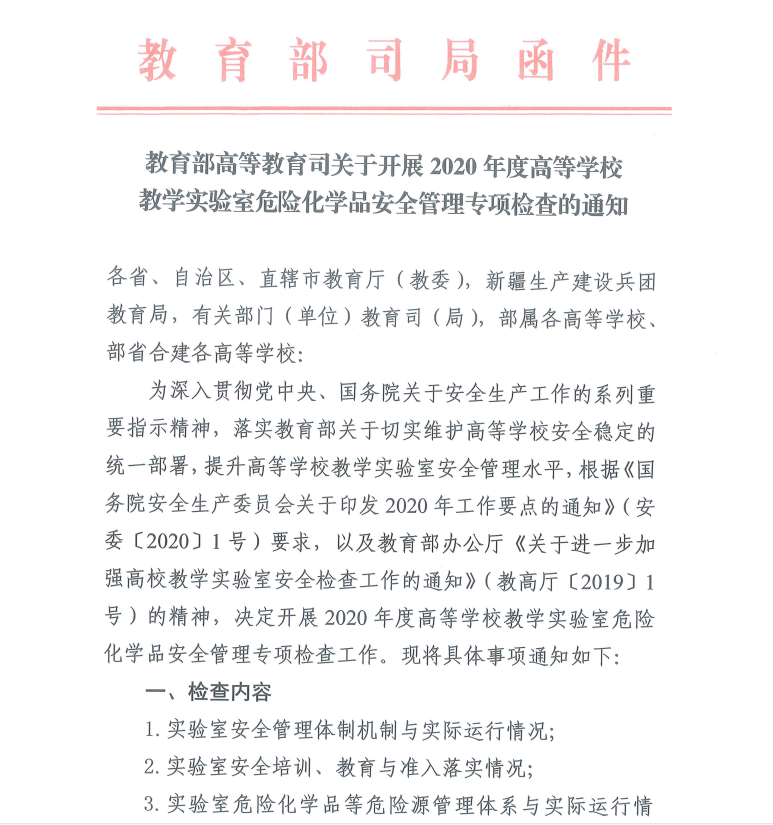
(转发)教育部高等教育司关于开展2020年度高等学校教学实验室危险化学品安全管理专项检查的通知
作者:教务处_肖灿 日期:2020-10-16 点击量: 10131
附件:
教育部高等教育司关于开展2020年度高等学校教学实验室危险化学品安全管理专项检查的通知.pdf